关于2026年研究生申请夏季毕业有关事项的通知
发布时间: 2026-03-10 点击数量:665各位研究生:
根据《中华人民共和国学位法》等文件要求,结合我所实际情况,现对2026年夏季毕业相关事项安排如下:
一、办理博士生、硕士生答辩手续的程序
(一)申请答辩资格审查
1.课程要求
硕士:按照培养方案完成相关课程且合格,总学分达到30学分以上。
博士:按照培养方案完成相关课程、通过综合考试,总学分达到20学分以上。
2.文章及成果
按照《研究生在读期间发表学术论文的规定》执行。
3.学位论文审查
2026年4月10日前,提交学位论文全文电子版至辅导员,进行全文形式审查。
4.预答辩
完成学位论文预答辩,预答辩相关要求参照《中国地震局工程力学研究所学位论文预答辩工作实施管理办法》,完成预答辩的时间最迟为2026年4月30日。
5.其他
应缴清学费、住宿费。
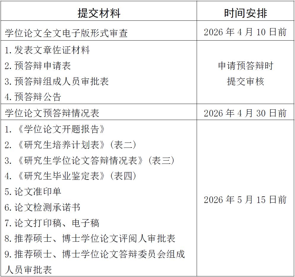
(二)申请答辩需提交的材料及时间安排

(三)答辩流程

二、提前或延期毕业
(一)硕士学位研究生学习年限一般为三年,硕士研究生一般不受理学习期限短于两年的答辩申请。
(二)拟延期毕业的硕士研究生,请于2026年4月30日前提交研究生延期答辩申请表。
三、颁发毕业证书与学位证书
拟于2026年7月颁发博士毕业证书、硕士毕业证书与学位证书,博士学位证书待授予学位公示期满后无异议方可颁发。
四、毕业生离所
毕业生需集中统一办理离所手续后方可离所。毕业生个人人事档案与学籍档案由研究生管理办公室统一寄派(委托培养毕业生只寄学籍档案)。
研究生管理办公室
2026年3月10日
上一篇
下一篇